无障碍

鼓楼街道社会保险费延缴申请

发布时间: 2023-06-14 14:14 来源: 北京市密云区鼓楼街道办事处  字体:      

【申请条件】

1.本市户籍人员:本市户籍参保人员在达到法定退休年龄时缴费不足15年的,应在达到法定退休年龄当月向存档机构或户籍所在地社保所提出延长缴费书面申请,次月开始按规定缴费至国家规定年限。(来源:《关于参保人员延长缴纳社会保险费有关问题的通知》京人社养发【2013】290号第二条)2.外地户籍人员:男性年满50周岁、女性年满40周岁前在本市参加基本养老保险,2011年7月1日(含)以后达到法定退休年龄,在本市累计缴纳基本养老保险费满10年,全部缴费年限不满15年,且基本养老保险关系不在户籍地的外埠户籍参保人员,本人自愿,可在单位注册地所在街道社保所申请在本市延长缴纳。(来源:《关于参保人员延长缴纳社会保险费有关问题的通知》京人社养发【2013】290号第一条)3.符合在本市延长缴费条件的参保人员,因工作需要单位继续留用的,企业与职工应签订书面协议,明确留用时间及有关事项,报市或区、县人力社保行政部门备案,并将备案后的书面协议在社会保险经办机构留存。留用期间,企业和职工应继续按本市规定缴纳社会保险费。单位留用结束后,基本养老保险和基本医疗保险缴费年限仍不足规定年限的,可以按本通知延长缴费。(来源:《关于参保人员延长缴纳社会保险费有关问题的通知》京人社养发【2013】290号第三条)4.材料齐全,填写完整。5.提交的证照证件或批复文件齐全完整、如提交复印件,应完整清晰并与原件一致。6.申请材料所载基本信息与提交的证照证件或批复文件所载内容一致。7.申请材料按要求签字、盖章、且签章内容与申请材料所载内容、提交的证照证件或批复文件所载内容一致。

【办理材料】

一、符合条件的延期人员

(一)《北京市延长缴纳社会保险费申办单》原件1份 表格类;纸质

中华人民共和国居民身份证 原件1份(原件仅供查验) 结果文书类;纸质

居民户口本 原件1份(原件仅供查验) 结果文书类;纸质

(二)、满足政策要求的外埠户籍人员,除以上材料外,另须提交

1.《外埠户籍参保人员延长缴纳社会保险费申请表》原件1份 表格类;纸质

2.《外埠户籍参保人员延长缴费证明》原件1份 文本类;纸质

申请材料总要求:表格内容填写完整,复印件清晰

所需范本下载网址:https://banshi.beijing.gov.cn/pubtask/task/1/110118001000/11f31ab9-d391-42d3-983b-da6b16ba1e70.html?locationCode=110118001000

【办理地点】北京市密云区新南路110号 北京市密云区鼓楼街道政务服务中心一层综合窗口

【办理时间】工作日,08:30-17:00,周六周日(法定节假日除外),上午09:00-11:00,下午14:00-16:00

【联系电话】(010)69087260

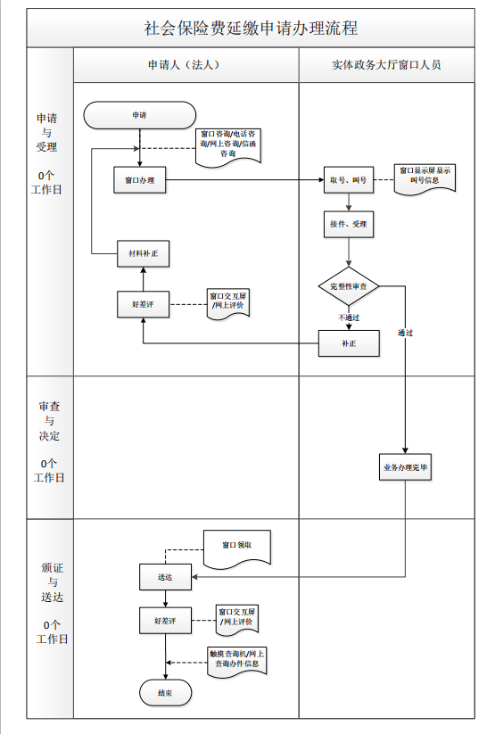
【办理流程】

扫一扫在手机上打开页面