当前位置:
首页
>
政务公开
>
专题报道
>
环保督察 立行立改
>
群众举报转办及办理
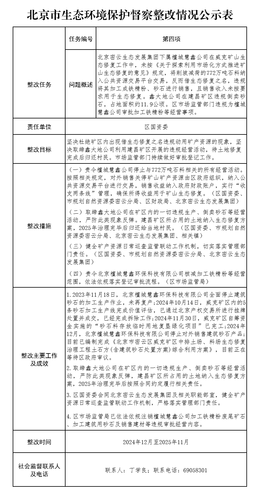
北京市生态环境保护督察整改情况公示表(第四项整改问题)
来源:北京市密云区生态环境局
发布时间:2025-11-26 16:08
【 字体:
大
中
小
】
分享:
X
扫一扫在手机上打开页面
打印
关闭