当前位置: 首页 > 要闻动态 > 医疗动态
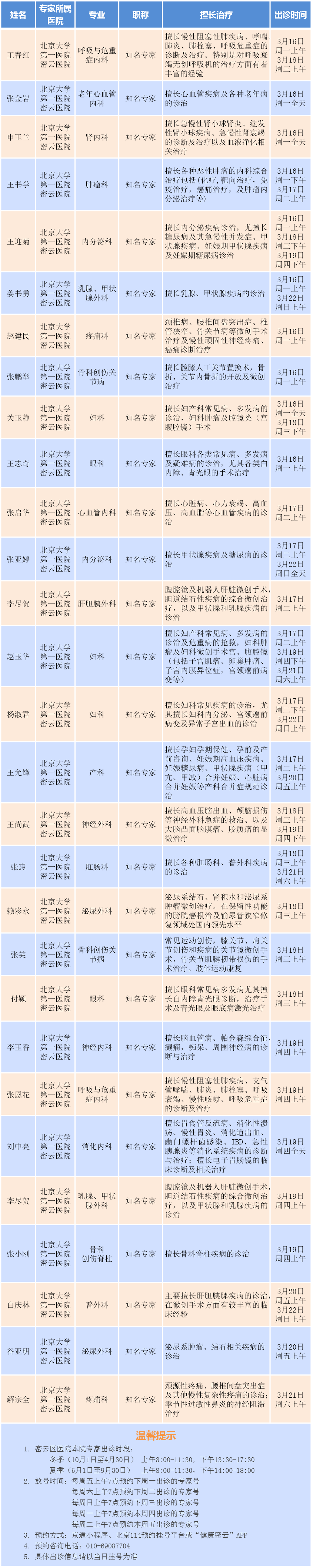
北京大学第一医院专家密云医院出诊安排(2026.3.16-2026.3.22)
  • 来源:北京市密云区卫生健康委员会
  • 发布时间:2026-03-13 10:59
  • 【 字体:      】



扫一扫在手机上打开页面